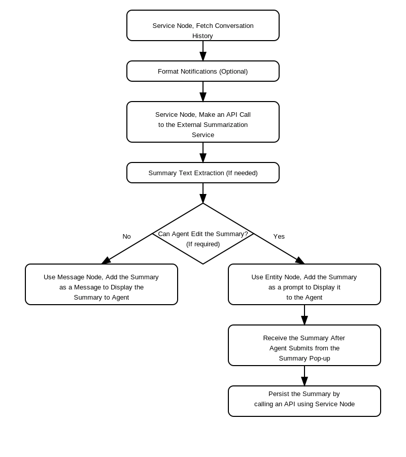
The end-of-conversation summary in Agent AI is generated using the Kore.ai XO GPT module by default. If you need a different model — for example, for language or quality reasons — you can host a model in Agent Platform or another server and provide its API endpoint. The custom summarization workflow uses the Custom Dialog Task option: when the conversation ends, Agent AI triggers the configured dialog, which fetches the conversation, generates the summary, and displays or saves it.Documentation Index
Fetch the complete documentation index at: https://koreai.mintlify.app/llms.txt
Use this file to discover all available pages before exploring further.
Configure Auto Summarization with Custom Dialog Tasks
- Set up a service node to fetch the conversation transcript using the ChatHistory API. The API response includes the conversation summary.
- Send the transcript to your Summarization endpoint and save the result in a context variable.
- Create a string-based entity node to display the summary from the context variable.
- Ensure the dialog is enabled for the Agent AI chat or voice channel and the app is published.
- Go to Agent AI > Widget Settings > Agent AI Settings > Agent AI Channel Specific Settings > Auto Summarization > Auto Summarization Model, and select a dialog task under the Custom Dialog Task option.
